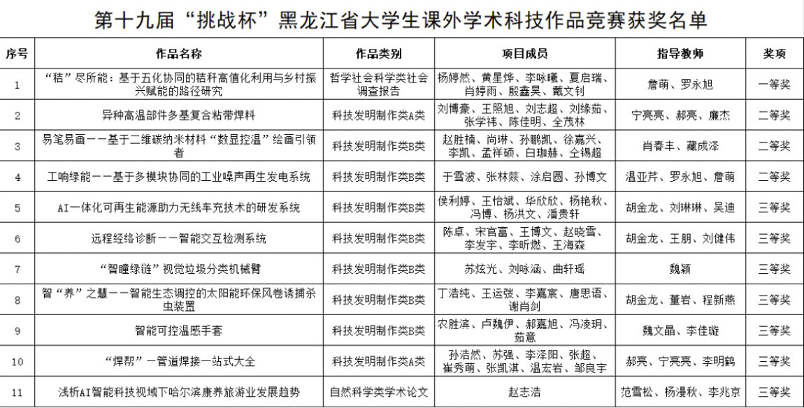
近日,团省委、省教育厅、省科技厅、省社科院、省科协、省学联联合发布《关于表彰第十九届工银融e行“挑战杯”黑龙江省大学生课外学术科技作品竞赛获奖集体和个人的决定》。哈尔滨华德学院学子凭借卓越的创新能力和扎实的专业素养,在全省众多高校参赛团队中脱颖而出,共荣获一等奖1项、二等奖3项、三等奖7项,获奖数量创历史新高,充分展现了学校在创新创业教育方面的显著成效和学子锐意进取的精神风貌。


本届“挑战杯”黑龙江省赛吸引了全省67所高校、1万余件作品参赛。赛事聚焦科技创新、乡村振兴、生态环保、文化创意等多个社会热点领域,始终引领着青年学子攀登科技高峰、服务国家发展的方向。自本届赛事启动以来,学校紧密围绕国家重大战略需求与科技前沿趋势,前瞻布局,精准发力。最终推选49件优秀作品报送省赛,其中1项作品成功入围终审决赛。


优异成绩的背后,是哈尔滨华德学院长期以来对创新创业教育工作的高度重视与持续投入。学校通过构建完善的实践教学体系、搭建多层次的创新创业平台、配备优质的导师资源,为学生参与科研竞赛提供了坚实保障。未来,学校将继续坚持以赛促教、以赛促学、以赛促创,不断激发学生的创新精神和实践能力,鼓励更多学子在更高级别的赛事中展现风采,为服务地方经济社会发展培养更多高素质应用型人才。